這個行業信息
發部日子(zi):2021-12-17 17:10:38 閱讀(du):1422
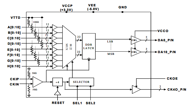
EUVIS MX8811H等同于(yu)8:1多路復用器的(de)(de)(de)高速11通道。雙數(shu)據(ju)速率鎖存器使用數(shu)據(ju)速率為時鐘(zhong)速率兩倍(bei)的(de)(de)(de)11位差分數(shu)據(ju)輸(shu)入(ru)輸(shu)出(chu)(chu)(chu)。輸(shu)出(chu)(chu)(chu)驅動器的(de)(de)(de)上拉電(dian)(dian)源(yuan)VCCO可(ke)用作(zuo)安裝適合最流行的(de)(de)(de)高速接口(kou)標準規定(如CML或LVDS)的(de)(de)(de)輸(shu)出(chu)(chu)(chu)電(dian)(dian)平。EUVIS MX8811H多(duo)路復(fu)用(yong)器可在(zai)高于4GHz的時鐘頻率(lv)下(xia)運行。數(shu)字數(shu)據輸(shu)入端為單端,具有(you)片(pian)上100歐姆終端電阻(zu),EUVIS MX8811H參照(zhao)電壓(ya)VTTD可承載適用于各(ge)種(zhong)各(ge)樣單端(duan)接(jie)口標(biao)準的寬范圍電壓(ya)電平。調(diao)節(jie)引腳SEL1/SEL2選擇(ze)最好采樣窗口,以適用88個輸入數據的各(ge)種(zhong)各(ge)樣延(yan)遲。EUVIS MX8811H提(ti)(ti)供除以(yi)8的(de)(de)時鐘輸(shu)入(ru)輸(shu)出CK8O_P/N和采樣(yang)相位選擇(ze)(SEL1和SEL2),以(yi)提(ti)(ti)升(sheng)相對(dui)于輸(shu)入(ru)數據(ju)的(de)(de)采樣(yang)相位對(dui)齊(qi)。為需要同步多(duo)個MX8811S芯片輸(shu)入(ru)輸(shu)出的(de)(de)應用(yong)(yong)程(cheng)序提(ti)(ti)供復位功能模塊。CKOE引(yin)腳用(yong)(yong)作在(zai)不中(zhong)斷內部操作的(de)(de)情況下使用(yong)(yong)/禁用(yong)(yong)CK8O_P/N時鐘輸(shu)入(ru)輸(shu)出的(de)(de)輸(shu)入(ru)輸(shu)出驅動器,以(yi)方(fang)便系(xi)統應用(yong)(yong)。

注意表現
?11位8:1(共計(ji)88:11)多路重復使(shi)用器(qi),每一差分設置導出位的操作強度(du)高與8Gbps;
?的設計用到EUVIS >8Gsps MUXDAC(如MD622H和MD662H)或(huo)高數據(ju)分析統計濃度(du)字(zi)創作器必(bi)備(bei)的其他的數據(ju)分析統計多路(lu)復用技術;
?代替(ti)單(dan)端數據(ju)報告和歸(gui)零發送的(de)VTTD片上100歐姆末端;
?11位差分對(dui)手機輸入輸出的,帶(dai)到拉電(dian)源開關VCCO,以輸入多種各種高速(su)路界面準則法規;
?是最好的插入(ru)數(shu)據(ju)源抽(chou)樣菜單欄(lan)選用(SEL1/SEL2);
?還具有輸進導出(chu)win7驅動利用(yong)/停用(yong)調整(CKOE)的相互依存(cun)乖以4秒表LVDS鍵盤(pan)輸入導出(chu),不所需終止集(ji)成(cheng)塊的組織結構運(yun)行;
?初始(shi)化功能性(xing)模組,關聯(lian)各個處理器應該用;
?2.7W技能耗費(fei);
?TQFP芯片(pian)封裝(zhuang),帶(dai)外突襯墊,以改善等電位連接和水冷散熱;
珠海(hai)市立維創(chuang)展(zhan)科技公司是EUVIS的一(yi)級(ji)代理(li)代理(li)商商,包括帶來EUVIS的全世界知名的高速路數模換為DAC、一(yi)直(zhi)數字(zi)化(hua)幾率合(he)成視頻器DDS、復(fu)用技術(shu)DAC的單片機芯片級(ji)物品的,和快速錄入(ru)板卡、技術(shu)性波(bo)形(xing)參數出現器等物品的,原廠外盤,房價優越性,熱烈(lie)歡(huan)迎咨訊(xun)。