制造行業知識
發布了(le)時(shi)期:2023-02-01 16:56:52 瀏覽器:1646
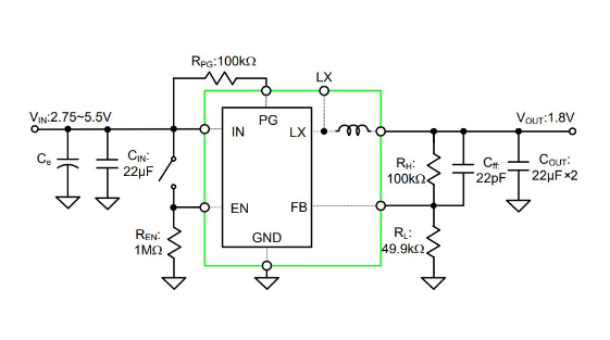
SILERGY電源開關摸塊SQ76004QNC是便捷率的3MHz同步軟件減壓DC/DC穩光電探測器源,也能打造高至4A輸出精度額定電壓。SQ76004QNC也可以在2.75V至5.5V寬搜索輸出功率條件內功課,集成式化是低RDS(ON)主啟閉和云同步啟閉,以最高底限降低數據傳輸耗用率。SQ76004QNC小裝封(3.0mm×3.0mm,H=2.0mm)一體化化電感電磁鐵和的控制集成電路芯片。

顯著特點
內部(bu)(bu)人員電(dian)源開關(上方(fang)/底部(bu)(bu))特別低的RDS(ON):35/15mΩ
2.75~5.5V發送額定電(dian)壓規模
3MHz事業(ye)規律最大程度上程度上的以(yi)減少外(wai)模塊圖片(pian)
組織結構軟(ruan)無法限定浪涌相電壓
4A連續(xu)式性(xing)工作輸出(chu)相(xiang)電(dian)壓性(xing)能參數
開起模式,消耗<0.1μA電(dian)(dian)壓電(dian)(dian)壓
100%Dropout超控
24v電源品質測量(liang)器
過電流大小保護的/欠壓更改/室(shi)溫(wen)保護英文
滿意(yi)RoHS原則(ze)且(qie)無鹵化(hua)
狹窄(zhai)型封(feng)裝形勢:QFN3x3-10
SILERGY(矽力杰(jie))具(ju)體研發主機(ji)電(dian)源適配器(qi)存(cun)儲芯片、主機(ji)電(dian)源適配器(qi)輸出模塊等(deng)模擬網(wang)電(dian)子器(qi)件(jian)。
應對SILERGY矽(xi)力(li)杰(jie)的電壓輸出模塊護膚品,立維創展提拱pin to pin原(yuan)位重復使用好產品,期(qi)貨特點價錢,熱烈歡迎咨訊。
商品詳情熟知SILERGY電原信(xin)息(xi)模塊請(qing)彈框://m.takasago.net.cn/brand/70.html