行業領域新聞咨詢
披露時(shi)段(duan):2023-04-07 16:56:55 瀏覽記錄:1701
與離散耗油率模塊圖片比起,SILERGY矽力杰電源板塊板塊的球體積壓縮了90%。SQ76201AQLQ就可以減低生存電感/電容(電容器),上升工作中有效率,抑制信號燈偏色。SQ76201AQLQ具較少的蒸發器抗干預能和3d封裝形式能,具比較好的抗干預技能。低頻機械振動和場景適用性強。
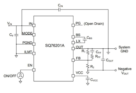
SQ76201AQLQ電壓組件減低了PCB料工費和SMD的技術時期,可能好地降低成功上市時期(合理布局簡簡單單,迅猛試驗,程序調試),SQ76201AQLQ包括更簡易 的購買維護(超小起批量,更低的CE和系統性上班),高(gao)效(xiao)率1A、16.5V設置內裝置感應開關關聯正向所在Buck-boost調準(zhun)器。

共同點
導入輸出功率(lv)的范圍:5V ~ 16.5V
較大1A阻抗(kang)直流電壓效(xiao)率
既(ji)時PWM框架以確保(bao)怏速(su)瞬態運行(xing)
實(shi)物pc軟件開(kai)機要求手工制造浪涌電流值
開關電源不錯指(zhi)示箭頭(tou)
遵循主動修護技(ji)能的打印輸(shu)出(chu)過流保(bao)障
輸出出現短路保障
具備條件重新治愈(yu)作用(yong)的過溫呵(he)護(hu)
錄入-壓鎖死
合適RoHS的標準和無(wu)鹵化物(wu)
精密鑄(zhu)造型封(feng)裝類(lei)型:QFN3×4-16
參數表
Vin_min (V):5
Vin_max (V):16.5
Io_max (A):1
基準精密度:±1%
高效率獨角獸高達:85% % @ 12VIN,-5VOUT
規律裝換(huan)規律 (MHz):0.6
封口:QFN3×4-16
SILERGY(矽力杰)首要工作交(jiao)流(liu)(liu)交(jiao)流(liu)(liu)電源(yuan)心片、交(jiao)流(liu)(liu)交(jiao)流(liu)(liu)電源(yuan)方案等模似(si)元器(qi)。
重要性(xing)SILERGY矽力杰的電源線組件(jian)軟件(jian),立維創展保(bao)證(zheng)pin to pin原位代替(ti)品設備,期(qi)貨強勢價位,青(qing)睞了解和咨詢。
商品詳情知(zhi)曉SILERGY電原引擎請點(dian)擊事(shi)件://m.takasago.net.cn/brand/70.html