產業信息資訊
公布時刻:2023-04-19 16:32:48 閱讀:1373
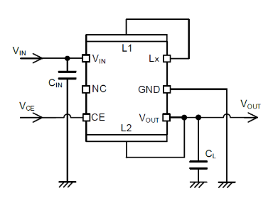
TOREX電源適配器XCL232類型是所采用很低功率自然損耗供電控制電路和PFM設定電磁鐵內置式式穩壓云同步整流DC/DC變換器。XCL232系類調控IC和磁圈一體式化完成袖珍型化,僅需延長兩第三方濾波電容就不錯標準配置不僅節約發展空間的供電。凡此種種,按照過低瞬時電流消耗供電電路原理和PFM操作構建輕承載能力領域高能力的率。
XCL232品(pin)類(lei)裝(zhuang)換(huan)器(qi)額定(ding)值工作(zuo)電(dian)(dian)(dian)壓(ya)會(hui)設(she)(she)施為(wei)1.8V至6.0V,輸(shu)出線電(dian)(dian)(dian)壓(ya)線電(dian)(dian)(dian)壓(ya)可能夠(gou) 外部設(she)(she)定(ding)為(wei)0.5V至3.6V。XCL232類(lei)別轉換(huan)成器(qi)具備(bei)條件內置UVLO效果,而且在VIN 電(dian)(dian)(dian)流值電(dian)(dian)(dian)壓(ya)值至少UVLO探測瞬時(shi)電(dian)(dian)(dian)流額定(ding)電(dian)(dian)(dian)壓(ya)時(shi)取消內外Pch安裝(zhuang)驅動FET和Nch驅動器(qi)FET。D型選(xuan)用CL充尖端(duan)放電(dian)(dian)(dian)功效,在待機(ji)時(shi)間(jian)關掉VOUT 和GND相互之間(jian)間(jian)的設(she)(she)定(ding)啟閉(bi),能夠(gou)內外電(dian)(dian)(dian)阻功率值將(jiang)CL 正(zheng)電(dian)(dian)(dian)荷充發(fa)出電(dian)(dian)(dian)。利用該功能表,會(hui)將(jiang)輸(shu)入電(dian)(dian)(dian)壓(ya)值高度調用GND電(dian)(dian)(dian)平(ping)。
基本特征
放(fang)入的電壓范圍內:1.8V~6.0V
內容(rong)輸(shu)出的(de)電壓設置成使用范圍:0.5V~1.9V(0.05V差距),2.0V~3.6V(0.1V高度)
輸出(chu)電壓(ya)降(jiang)電壓(ya)降(jiang)計算(suan)精(jing)度:±20mV(VOUT1-2≦1.0V),±2.0%(VOUT1-2>1.0V)
打印輸出直流電(dian):150mA
消耗直流電:200nA@VOUT=1.8V
制動(dong)器玩法:PFM保持
工做錯誤率:86%(VIN=3.6V,VOUT=1.8V,IOUT=10mA)
機械性(xing)能:CL充自放電(D型),UVLO
保(bao)障儀器:不導通保(bao)障
進(jin)入(ru)效(xiao)果濾(lv)波電容:瓷質電容器(qi)
融入(ru)(ru)環保健康規范(fan):與(yu)EURoHS規格參(can)數相輸(shu)入(ru)(ru)、無(wu)鉛化
TOREX半導體(ti)芯片主要是能提供COMS、調節器器、二級管等元功率器件,的產(chan)品以(yi)小體(ti)積大概、使用性能優質(zhi)而(er)出名。
東莞市立維創展科(ke)技產業(ye)受限總(zong)部,特點分銷(xiao)商城TOREX電電子(zi)元件,不少現貨黃金(jin)庫存積(ji)壓,祝賀(he)合伙。
情況理解TOREX請打開://m.takasago.net.cn/brand/62.html

型號(hao)查詢(xun) | 內型(xing) | 輸進電壓值 | 固定位置數 | 封裝形式 |
XCL232B051KR-G | 不(bu)配備CL自主(zhu)電流 | 0.5V | 1 | CL-2025-03 |
XCL232B061KR-G | 不支持(chi)CL定時電(dian)(dian)池充電(dian)(dian) | 0.6V | 1 | CL-2025-03 |
XCL232B071KR-G | 不運載CL自己蓄電(dian)池(chi)充電(dian) | 0.7V | 1 | CL-2025-03 |
XCL232B081KR-G | 不運載(zai)CL半自動發出(chu)電 | 0.8V | 1 | CL-2025-03 |
XCL232B091KR-G | 不配置(zhi)CL電腦(nao)自動釋放 | 0.9V | 1 | CL-2025-03 |
XCL232B101KR-G | 不媲(pi)美CL半自動蓄電(dian)池放電(dian) | 1V | 1 | CL-2025-03 |
XCL232B111KR-G | 不運載CL手(shou)動(dong)電池充電 | 1.1V | 1 | CL-2025-03 |
XCL232B121KR-G | 不運載CL主動釋放(fang)電(dian)能(neng) | 1.2V | 1 | CL-2025-03 |
XCL232B131KR-G | 不運載CL自己釋(shi)放 | 1.3V | 1 | CL-2025-03 |
XCL232B141KR-G | 不研制成功CL定(ding)時蓄(xu)電(dian)池充(chong)電(dian) | 1.4V | 1 | CL-2025-03 |