職業知識
發(fa)表事(shi)件:2023-05-09 16:54:27 訪(fang)問 :1982
降壓直流轉換器可以把相對較高的直流電壓轉換成相對較低直流電壓,例如將24V電流轉為成12V或5V端電壓。降血壓直流變壓器換為器的損耗量率較小,的效率挺高,職業用途使用范圍大面積。
與離散工作效率版塊相較較,SILERGY矽力杰電原傳感器的空間減縮了90%。SQ76115AJM夠削減寄托在電感/電容(電容器),提升自己做工作成功率,變少信號燈偏色。SQ76115AJM具有更強的散熱抗干撓效果和3D芯片封裝行式效果,具有更好的抗干撓效果。高頻率共振和的環境適合性強。
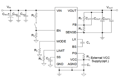
SQ76115AJM電壓引擎削(xue)減(jian)PCB費(fei)用和(he)SMD技術(shu)設備事件,就能效果科學(xue)合(he)理地極大減(jian)少上新事件(布置簡(jian)單,迅速的(de)測量(liang),校正),SQ76115AJM具(ju)有(you)更輕松的(de)購(gou)買方法(fa)注意事項(面積最小起(qi)批量(liang),比較較低CE和(he)操(cao)作步驟系統操(cao)作步驟),2.9-16V讀取,15A打出,降(jiang)血(xue)壓直流電轉成器(qi)。

特色
寬輸入電(dian)流值時間范圍:
2.9v-3.6V(當VCC聯系上VIN)
(從VIN到VCC需備RC濾波器)
2.9v-16V(當VCC由靜(jing)態(tai)轉換電源電路模塊供給)
4.5v-16V(當VCC由內(nei)部的LDO供給)
15A安全(quan)輸出電壓(ya)直流電
高考(kao)慮直流(liu)電壓可靠性(xing)強,精密度(-40°C~125°C)
準(zhun)崗位頻(pin)帶寬(kuan)度運用:600kHz/800kHz/1000kHz
很安全(quan)可(ke)以信賴的(de)愛(ai)護(hu)策(ce)略:投入UVLO、輸出精度UVP/OTP的(de)半自動(dong)調(diao)校(xiao)方式;不(bu)斷(duan)循環體統頂值直流(liu)電(dian)壓(ya)受限制(OCP)
預偏置相電壓停用
能利(li)用EN管腳修整輸(shu)人交(jiao)流電壓UVLO
可手動調節(jie)式(shi)軟打火事件影響浪涌工作電流
電動機(ji)扭矩點側(ce)的遙感方法
打開主機電源健康標貼
狹窄(zhai)型打包封裝(zhuang):MQFN5×5-32(相對高度(du)=極限2.85mm)
參數值
Vin_min(V):4.5
Vin_max(V):16
Io_max(A):15
基準的精密度:±1%
速率高達(da)模型:92%@12VIN,3.3VOUT
工作聲音頻率轉變工作聲音頻率:0.8
封裝表現(xian)形式表現(xian)形式:MQFN5×5-32
SILERGY(矽力杰)其主要(yao)生產(chan)的開關(guan)電源(yuan)(yuan)線處理芯片、開關(guan)電源(yuan)(yuan)線控制(zhi)模(mo)塊等模(mo)以配件。
重視(shi)SILERGY矽力(li)杰的主(zhu)機(ji)電源版塊(kuai)產品(pin)設備(bei),立維創展提供了(le)pin to pin原位充當食(shi)品(pin),現(xian)貨平(ping)臺的優(you)勢產品(pin)報價,誠邀了(le)解(jie)和咨詢。
商品(pin)詳情頁學(xue)習SILERGY主機電源模快請點://m.takasago.net.cn/brand/70.html