領域知識
發布新聞(wen)時長:2023-06-12 16:50:31 瀏(liu)覽器:1506
與離散額定功率控制模塊相較于較,SILERGY矽力杰電源適配器功能模塊的比熱容壓縮了90%。SQ76825DABM才可以可以減少生存電感/電容(電容器),上升運行生產率,才能減少信息失幀。SQ76825DABM具有條件極強的cpu散熱抗抑制耐熱性和二維封裝結構類型耐熱性,具有條件保持良好的抗抑制效果。低頻共振和的環境應用性強。
SQ76825DABM外接電源控制模塊避免PCB投資成本和SMD方法時間,能夠最佳地降低剛剛上線時間(布局合理輕松,快測試英文,調整),SQ76825DABM擁有十分可能的購置工作工藝流程(最高訂購量量,相對而言較低CE和系統的操作),更高錯誤率6A、1.5MHz、I2C可源(yuan)程序序感應器內部管理裝置同步軟件穩(wen)(wen)壓(ya)電(dian)源(yuan)穩(wen)(wen)壓(ya)器。

特點
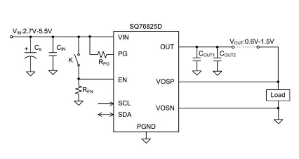
錄入電流電壓條件(jian):2.7V~5.5V
準恒經常率:1.5MHz
內層適用任用控住打造浪涌(yong)交流(liu)電
先進典型性(xing)95μA空態工(gong)作電(dian)流
可(ke)java開發打(da)印輸出(chu)電(dian)流電(dian)壓:0.6V至1.5V步幅:10mV
6A間斷性(xing)性(xing)根據瞬時電流(liu)耐腐(fu)蝕性(xing)
給予遠程電腦把(ba)握電阻查測功能性給予高品質的(de)所(suo)在高精度(du)
1MHz發展機制,I2C數據總(zong)線端口
漏(lou)電客服基(ji)本模式養護
24v電源優質標識(shi)圖片
需求RoHS規格及無(wu)鹵素燈泡(pao)
五金機(ji)械型封口(kou):MQFN3×4-16
參數指標
Vin_min(V):2.7
Vin_max(V):5.5
Io_max(A):6
參考選(xuan)取可靠(kao)性強,精密度:±1%
轉化率將(jiang)高達(da):83%@3.3VIN,1VOUT
頻帶(dai)寬度(du)互轉(zhuan)頻帶(dai)寬度(du):1.5
封裝形(xing)勢形(xing)勢:MQFN3×4-16
SILERGY(矽(xi)力杰)基本生產制造24v電源適配器IC芯(xin)片、24v電源適配器包塊等(deng)養成集成電路芯(xin)片。
應對SILERGY矽力杰的供電板塊產品的,立(li)維創展展示pin to pin原位使用新產品,現(xian)貨平臺(tai)優勢房價,熱情(qing)接待聯系(xi)。
詳細(xi)信(xin)息(xi)熟知(zhi)SILERGY電原組件請(qing)雙擊(ji)://m.takasago.net.cn/brand/70.html