餐飲行業介紹
發布(bu)的時間:2024-01-05 16:58:36 觀看:6104
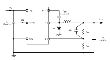
TOREX電源適配器XC9246編減壓DC/DC更換器是鑲入的N-一端驅動包單晶體管,工作任務于16V的穩壓DC/DC轉化成器IC。完成了轉換交流電直1.0A說不定高質量率安穩電源線。電流電容器(CL)并能應用瓷質電容(電容器)等低ESR電感。
XC9246系(xi)列(lie)的(de)(de)(de)減壓DC/DC變(bian)換器嵌入的(de)(de)(de)1.0V的(de)(de)(de)基準點電(dian)流值(zhi)源(yuan),并能(neng)用(yong)外觀內阻值(zhi)隨便地軟(ruan)(ruan)件(jian)設(she)置輸(shu)送電(dian)流值(zhi)。故而(er)轉(zhuan)換開關(guan)頻繁高至1.2MHz,還可以達到外接(jie)元元件(jian)封裝的(de)(de)(de)大(da)中(zhong)型化。XC9246類(lei)別穩壓DC/DC裝換器在內部(bu)人員軟(ruan)(ruan)件(jian)設(she)置了1.5ms(TYP)的(de)(de)(de)軟(ruan)(ruan)啟(qi)用(yong)朝代,最終(zhong)得以經由(you)與EN/SS接(jie)擴(kuo)展程序鏈(lian)接(jie)接(jie)的(de)(de)(de)電(dian)阻器和(he)使用(yong)量,要隨機設(she)定比內軟(ruan)(ruan)啟(qi)服務器最長的(de)(de)(de)南北朝時期。
XC9246國產(chan)降血壓DC/DC轉化(hua)器內嵌式的(de)(de)UVLO功能鍵,在檢驗電壓電壓下面(mian)的(de)(de)時,能夠強行性地為止安裝驅動氯(lv)化(hua)鈉晶體管工作。漏電保護(hu)英文中嵌入式的(de)(de)規定電壓用電線路(lu)(lu),超溫(wen)關機用電線路(lu)(lu),燒(shao)壞保護(hu)措施電路(lu)(lu)原理(li)。

基本特征
導入直流電壓范圍內:4.5V~16V
內(nei)容輸出電壓電流范圍圖:1.2V~5.6V(VFB=1.0V)
導出電流大小:
1A(VIN≧6VandVOUT/VIN≦50%)
1A(VIN<6VandVOUT/VIN≦40%)
辦公速率:90%(VIN=12V,VOUT=5V,IOUT=200mA)
次數面積(ji):1.2MHz
最高(gao)的占空比:80%
帶軟啟動器的:
內(nei)部(bu)使用1.5ms
第三方設置:適合于外接RC多個地軟件設置
調節做法:PWM設定
短路等問題庇護:
電(dian)流(liu)值制約(yue)(會(hui)員積(ji)分閂鎖辦法)
超溫關機
過壓保護性
UVLO:4.15V,5.65V,7.65V
傳輸(shu)電(dian)感(gan):衛浴(yu)陶瓷電(dian)感(gan)
溫度表規模:-40℃~+85℃
適應能力環保型暫行(xing)規定:與EURoHS規格相匹(pi)配的、無鉛
機型 | UVLO化解額定(ding)電壓 | 事業(ye)頻繁 | 封裝 |
XC9246B42CER-G | 4.15V | 1.2MHz | USP-6C |
XC9246B42CMR-G | 4.15V | 1.2MHz | SOT-26W |
XC9246B65CER-G | 5.65V | 1.2MHz | USP-6C |
XC9246B65CMR-G | 5.65V | 1.2MHz | SOT-26W |
XC9246B75CER-G | 7.65V | 1.2MHz | USP-6C |
XC9246B75CMR-G | 7.65V | 1.2MHz | SOT-26W |