服務行業快訊
披露周期:2024-03-04 17:10:38 查看:1100
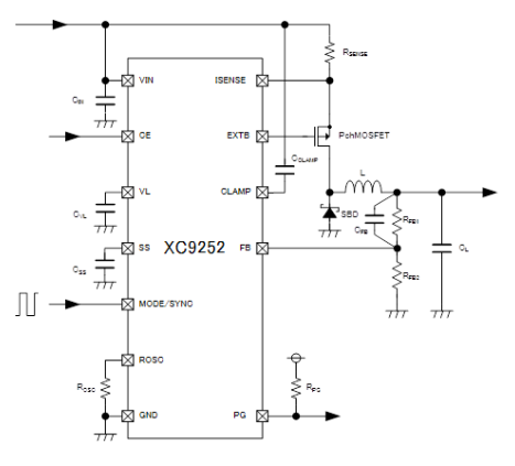
TOREX的XC9252產品系列是款30V降血壓DC/DC的控制板IC。所以P溝道MOSFET是 外部結構推動多晶體管,由于可以在低鍵入直流電壓中操作。前者,是 負債電阻(CL)可以運用衛浴陶瓷電容器等低ESR電解電容。
XC9252類別降血壓(ya)DC/DC控(kong)住器(qi)配(pei)置單了(le)0.8V參看相(xiang)電壓(ya)源(yuan),經過對(dui)外(wai)部電容(rong)(RFB1RFB2),還可(ke)以設計從(cong)1.0 v ~同(tong)時(shi)輸出精度相(xiang)電壓(ya)。
XC9252產品降血壓DC/DC把握(wo)器依(yi)據把外面(mian)電阻器器進行(xing)連接(jie)上(shang)ROSC絕緣端子,DC操縱(zong)器就能夠在280 kHz至(zhi)550 kHz的(de)范(fan)圍(wei)內(nei)內(nei)同樣配置按鈕概率。除此以外,運用形式(shi)/此次絕緣端子,使(shi)較(jiao)之于里面(mian)的(de)CLK±25%的(de)時間范(fan)圍(wei)與間接(jie)CLK導入,才可(ke)以能夠抑制不須要(yao)的(de)噪音(yin)分貝。PWM/PFM自動化把控好在輕(qing)載時在PFM抑制管理工作(zuo),保(bao)證 從輕(qing)載到過載一個股票板塊的(de)提(ti)高錯誤率率。
致于軟通(tong)電精力,是(shi)可以在(zai)向SS接線(xian)端子增(zeng)高外接余(yu)量來同一(yi)個(ge)使用軟發動(dong)日子。
XC9252產(chan)品降血(xue)壓DC/DC的(de)控器(qi)有著(zhu)嵌入UVLO職能當手機(ji)(ji)輸入的(de)電(dian)(dian)壓高于2.5V時,并(bing)能強行性驅使(shi)單晶體管變慢工作。充當保護的(de)英(ying)(ying)文區(qu)用(yong)(yong)電(dian)(dian)線(xian)路(lu)系(xi)(xi)(xi)統(tong)系(xi)(xi)(xi)統(tong),嵌入式過電(dian)(dian)流保護的(de)英(ying)(ying)文區(qu)用(yong)(yong)電(dian)(dian)線(xian)路(lu)系(xi)(xi)(xi)統(tong)系(xi)(xi)(xi)統(tong)漏電(dian)(dian)保護的(de)英(ying)(ying)文區(qu)用(yong)(yong)電(dian)(dian)線(xian)路(lu)系(xi)(xi)(xi)統(tong)系(xi)(xi)(xi)統(tong)和(he)超(chao)溫關機(ji)(ji)重啟用(yong)(yong)電(dian)(dian)線(xian)路(lu)系(xi)(xi)(xi)統(tong)系(xi)(xi)(xi)統(tong)可保證 安全管理研(yan)發應用(yong)(yong)。

特征
進(jin)入電流值(zhi)面積:3.0V~30V(更高留住36V)
FB交流(liu)電(dian)壓:0.8V(±2%)
損耗功率:30μA(@300kHz)
速度(du)超范圍:280kHz~550kHz(由外接阻(zu)值設置)
內部CLK搜集:相較于于諧振幾率±25%的區間
護理集成運放:
過流(liu)受到限(xian)制(由外(wai)接(jie)阻值放置)
一鍵復歸(gui)(XC9252A/B)
集分閂鎖(suo)保護區(qu)(XC9252C)
超溫關閉
電感:低ESR電感
的(de)溫度空間(jian):-40℃~+105℃
融入健康法律法規:與EU RoHS型號相(xiang)關聯、無鉛化
TOREX半導一(yi)般提(ti)高COMS、調節器(qi)器(qi)、電(dian)子元器(qi)材大家庭中的一(yi)員(yuan)-二極管等元器(qi)材,產品以小(xiao)球體積、性(xing)能參數領(ling)航而著名。
廣州市立維創展科技(ji)十分有限企(qi)業十分有限企(qi)業優勢渠道分銷(xiao)TOREX開(kai)關(guan)電源配件(jian),很大期(qi)貨(huo)存(cun)量(liang),邀請(qing)咨詢(xun)服(fu)務。
款型 | Type | Output Voltage | Oscillation Frequency | Packages |
XC9252A08AVR-G | Without Latch protection, with chip enable | 0.8V | Adjastable | TSSOP-16(Type A,C) |
XC9252B08ADR-G | Without Latch protection, chip enable | 0.8V | Adjastable | USP-10B(Type B) |
XC9252C08AVR-G | Without Latch protection, with chip enable | 0.8V | Adjastable | TSSOP-16(Type A,C) |