這個行業方式
發布的(de)事(shi)件:2024-08-26 09:53:12 觀看:5736
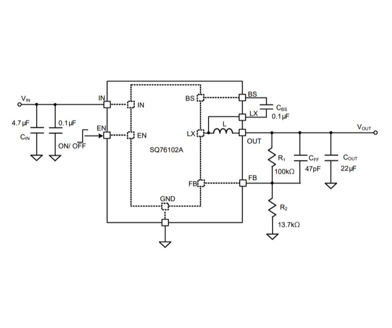
在現代電子設備中,電源管理模塊的效率和性能至關重要。SILERGY(矽力杰)的SQ76102ATRC降壓DC-DC電源模塊(kuai),通過其EVB_SQ76102ATRC評估板,為用戶提供(gong)了一個高效、緊湊且功能豐富的解決方案。本(ben)文將詳細介紹這(zhe)一模塊(kuai)的關鍵特(te)性和優勢。

核心特性
高效率與緊湊設計:
SQ76102ATRC是一兩個款1MHz同部穩壓型DC/DC轉換成器,集都是一兩個電紅外感應器,芯片封裝類型在一兩個僅3×3×2mm的緊促QFN3×3-7芯片封裝類型中。這個設計這樣不僅節約開支區域室內空間,而是可以出具超過2A的額定負載電流值,很符合區域室內空間出現異常的技術應用情境。低導通電阻:
組件內部管理的頂部和底邊按鈕開關兼具低RDS(ON),分為為50mΩ和30mΩ,這預兆著在改換階段中電能毀損不高,可以提高自己了產品的效率。寬輸入電壓范圍:
SQ76102ATRC兼容4.5至18V的輸出電壓電流區間,這不使它就能適宜好幾種電原模塊區域,不管是是鋰電輸電還是要其他形式的電原模塊。精確的輸出電壓:
控制器出示±1%的0.6V準確度,為了確保了打印輸出的電壓的平衡性和不靠譜性,這而對于應該準確電原的敏感度智能產品著實重要的。快速瞬態響應:
選用就算PWM網絡架構,SQ76102ATRC可滿足盡快的瞬態沒有響應,這而言動態的負載電阻變遷的軟件動畫場景無比要點。安全與保護功能:
- 室內軟通電效果限制了通電時的浪涌工作電流。 - 限流折返玩法提供了了輸入輸出跳閘確保。 - 過溫維護性能都具有定時康復專業能力,加強組織領導了模塊圖片在極度經濟條件下的安全衛生電腦運行。 - 逐的周期峰峰值電壓電流控制和設置欠壓重設的功能進十步減弱了模塊圖片的固確定和信得過性。環保標準:
SQ76102ATRC非常符合RoHS原則且無鹵化,提現了SILERGY對區域環境確保的承諾卡。應用領域
SQ76102ATRC的高成效和狹窄設計方案使其更加好于多樣采用,具有但不僅限于: - 攜便式式電子元器件機器 - 企業把控控制設備 - 通信技術系統 - 刷卡消費網絡車輛SILERGY(矽力杰)主耍生產方式交流主機電源心片、交流主機電源包塊等摸擬集成電路芯片。面對SILERGY矽力杰的電源模塊產品,立維創展提供pin to pin原位(wei)用于的(de)產品(pin),現(xian)貨(huo)交易優(you)勢價(jia)錢,的(de)歡(huan)迎了解。