制造業房產資訊
分享時:2024-12-06 17:06:14 看:979
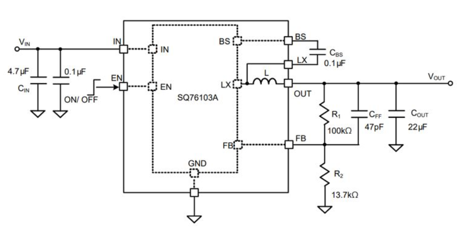
SILERGY(矽力杰) SQ76103ATRC是款遵循有吸收率的同部降血壓穩壓電源,用心于需用用1MHz頻次范圍圖和3A效果直流電的規劃和用途。SQ76103ATRC配適4.5V至18V的寬手機輸入額定電壓面積,SQ76103ATRC將電感鑲入到緊促3×3×2mm封裝中。重要適合于電源模塊基帶芯片地方區域環境。

產品參數
Vin_min(V)4.5
Vin_max(V)18
Io_max(A)3
Vref精體積±1%
生產率高達mg91
Fsw(MHz)1
Iq(uA)180
Rdson1 50Rdson2 30網絡端口
芯片封裝QFN3×3-7
表現形式
內管理啟閉(頂上/邊側)的低RDS(ON):50mΩ/30mΩ
4.5~18V輸(shu)出電(dian)阻值時間范圍
3A根據直流電壓性能方面
±1% 0.6V精密度單位
偽穩定(ding)頻(pin)繁:1MHz
實時視頻PWM架構設計可完(wan)成提高效率瞬態加載
內部管理軟開機(ji)啟動(dong)約束浪涌電(dian)壓
限流回到形式(shi) 的輸出跳(tiao)閘守(shou)護(hu)
擁(yong)有自動化(hua)恢復(fu)功(gong)效(xiao)功(gong)效(xiao)的過溫自我保護
逐期(qi)限(xian)最大(da)程度(du)電壓電流上限(xian)
輸入欠壓產品定位
滿(man)足需要RoHS原則且無(wu)鹵防火等級
密集型二(er)極管(guan)封裝:QFN3×3-7
SILERGY(矽力杰)注意產出電傳感器存儲芯片、電傳感器傳感器等仿真元器。而對SILERGY矽力杰的24v電源信息模塊商品,立維創展具備pin to pin原位混(hun)用(yong)新(xin)產品(pin),外盤優勢與(yu)劣勢單價,受歡迎詳詢(xun)。