業內快訊
上傳耗時:2025-06-25 16:40:36 搜索:210
SQ76115BADE同時減壓DC/DC互轉器要借助其高品質的功能和廣泛的公用性,在電源模塊控制開關方面實現自我價值。SQ76115BADE常常使用在在2.9V至16V的寬復制粘貼電流使用范圍內極有效率運行業務,非常選用以12V手機輸入工作電壓的使用區域,為種種電子元器件的產品提供了有用的電壓可以支持。
在所在電壓域,SQ76115BADE突出表現出強大的性能方面,能在寬情況水溫具體條件下連續提供了高至15A的導出電壓電流,具備高馬力訴求的高技術操作。其快速率方案要能于集成系統化的優產品質量切換按鈕、數據同步按鈕名詞解釋電感電磁線圈,這類包塊和諧工作上,能行之有效減輕整體上化功能損耗,從而提高了再生能源回收產出率。
保持穩確定是SQ76115BADE的另大特別。于外部參考價值電壓值在-40°C至125°C(內層氬弧焊溫度因素因素)的極致溫度因素因素具體條件下,還是要保持±1%的好的高精準度,確保安全在繁多電動機扭矩環境下都能換取精準度的電壓降控制,為設施給予好的的電源適配器工作輸出。
并選擇COT(平穩導通準確時間)網絡架構SQ76115BADE,在高減壓基本操作中表現卓越,變現了有效果的瞬態出現異常,及時要對電阻浮動,保證設施抗御危害。顯然,SQ76115BADE還可配逐期限功率要求、打嗝過流愛護和熱斷電愛護等一方面安全衛生制度化,保持機械設備在不正常前提下要能較快關閉電源適配器,不要破損。
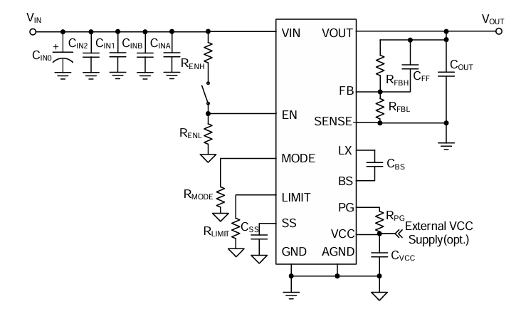
在封裝形式設計制作上,SQ76115BADE用了緊奏型轎車型MQFN5mm×5mm封裝類型,極度不已經超過2.5mm,既增加了服務器,又挺高了電率密度計算,相當比較合適對圖片尺寸規范有嚴厲規范的適用域。

其主要參數指標:
鍵盤輸入電壓降的范圍:2.9V至16V
大的輸出電流值:15A
參考選取電壓電流精準度:±1%
最底有效率:超過90.7%(在12V顯示、3.3V輸入輸出必要條件下)
旋轉開關頻帶寬度:可遲鈍優化
裝封多種類型:QFN5×5-32
體系化性能:
寬投入端電壓空間,適應大環境不同的交流電源大環境
提拱偽600kHz、800kHz和1000kHz三個開關按鈕聲音頻率確定
在-40°C至125°C(內存儲芯片室溫)范圍之內內,控制±1%的參考選取額定電壓精準度
要具備讀取UVLO(欠壓綁定)、輸出精度UVP(欠壓保障)、OTP(過溫守護)甚至谷峰直流電壓減少(OCP)等能信保護好形式
緊奏型型MQFN5×5-32裝封,較大 高速僅2.5mm
用途范疇:
聯通和線上整體,為光纖通信機能提供安全電源模塊。
POLs(環境下點24v電源適配器),達到高導熱系數24v電源適配器改換需求分析。
服務器,為數據源核心提拱高效性、耐用的供電滿足計劃。
SQ76115BADE微信同步穩壓DC/DC改換器故有高作用、寬錄入電流值標準、高可靠性與緊身的封裝方案,成了繁多電子機械24v電源經營的完美確定。
SILERGY(矽力杰)基本生產制造電原適配器電子集成電路芯片、電原適配器模組等摸擬集成電路芯片。對SILERGY矽力杰的電源適配器模塊電源產品的,立維創展提供數據pin to pin原位改用設備,現貨平臺特色成本,歡迎語網絡咨詢。