LINEAR電源多拓撲DC/DC
2022-05-05 16:57:40
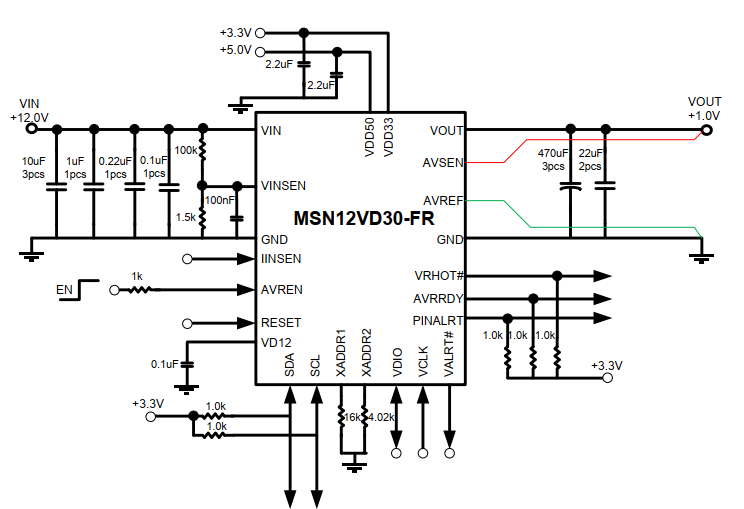
LINEAR電壓線適配器面板開關適配器?多拓撲結構關系結構DC/DC電壓線適配器面板開關適配器管理工作商品合并了不一樣形勢和拓撲結構關系結構的DC/DC穩光電探測器源面板開關適配器。LINEAR電壓線適配器面板開關適配器多拓撲結構關系結構DC/DC供應二個或多家穩光電探測器源面板開關適配器,將降血壓、升壓、降血壓/升壓、SEPIC、非線性和/或逆變配電壓線適配器面板開關適配器面板開關穩光電探測器源面板開關適配器合并在一款 狹窄型的封裝類型中。