SQ76195RLQ電源模塊SILERGY(矽力杰)
2024-07-02 08:55:07
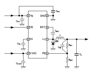
SQ76195RLQ是SILERGY裝修公司生產加工的微信同步減壓型電源觸點開關電源穩壓器電源觸點開關電源方案,存在高能效、怏速出錯、原帶電感、高電源觸點開關幾率、寬導入感應電流的端電壓使用范圍等共同點。轉換感應電流的端電壓緩解器節或使用I2C音頻界面程序編程,能夠高轉換感應電流,整合低RDS(ON)電源觸點開關,享有多種多樣維護基本功能,I2C兼容音頻界面,通過緊奏型型QFN5×5-20封裝類型。不適采用溝通的設備、工業生產自然化、消費需求電子廠等高錯誤率的率、怏速出錯和精確度高感應電流的端電壓緩解的應該用。