行業內信息
更新周期:2019-01-24 14:32:08 閱(yue)讀:1679
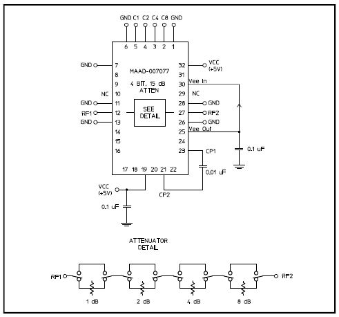
MACOM的(de)MAAD-007083-000100不是款GaAs FET 5五位(wei)數字衰減器,有點ibmsTTL帶動器。步長(chang)為1.0 dB,總衰減空間為31 dB。該功(gong)率器件用(yong)(yong)32引腳FQFP-N外面(mian)貼裝芯片封裝。在(zai)專業(ye)技能的(de)保護接地枝術,該數字9衰減器可展(zhan)示 高于6 GHz的(de)性(xing)能方(fang)面(mian)。MAAD-007083-000100非(fei)常(chang)的(de)適用(yong)(yong)性(xing)于想要精準度,車速快,功(gong)耗測試不高和成本費(fei)用(yong)(yong)低的(de)情況。
品牌
型號
貨期
庫存
MACOM
MAAD-007083-000100
1周
200
如若您需要購MAAD-007083-000100,請點擊右側客服聯系我們!!!
結構圖
